-
7月がやってきました.例年7月の前半は梅雨時期なのですが,今年はさっさと梅雨明けとなりました.でも早々に台風がやってきました.雨も足りなかったので良かったのかもしれません.
ところで「君たちはまだ長いトンネルの中」という映画をご存じでしょうか.是非観たいと思うのですが,鹿児島での上映予定はまだ未定のようです.原作は,マンガでわかるこんなに危ない⁉消費増税 とい本のようです.
消費税が10%になり,日本人にかかる税金がどんどん上昇していますね.社会保障費を含めた国民負担率がYahoo!ニュースにあります.国民負担率の内訳の国際比較をさぐる です.財務省の発表した国民負担率は令和3年度(実績見込み)が48%です.江戸時代の重税年貢,五公五民と同じです.参議院選挙,よく考えて投票しましょう.
令和四年 7月 -
IDH変異型星細胞腫におけるCDKN2A/Bホモ接合体欠失の役割とは
https://dailynews.ascopubs.org/do/10.1200/ADN.20.200430/full/ より引用
サイクリンとサイクリン依存性キナーゼは、細胞周期を通じた細胞の進行を決定する重要な制御分子である(図).
促進的な細胞外シグナルは、D型サイクリンとサイクリン依存性キナーゼ(CDK4/CDK6)間の複合体形成をもたらす.
この複合体の生成は、Rbのリン酸化、伸長因子転写因子の遊離、G1期からS期への移行に関わる遺伝子の活性化を促進する.
サイクリン依存性キナーゼ阻害因子2A(CDKN2A)は、第9染色体、バンドp21.3に位置し、腫瘍抑制タンパク質p16(INK4A)およびp14(ARF)をコードする遺伝子である.
p16タンパク質は、CDK4/CDK6に結合することにより、細胞分裂を制御し、G1期からS期への細胞周期の進行を阻害する.
CDKN2B遺伝子はCDKN2Aに隣接し、p15(INK4B)タンパク質をコードしており、これもCDK4/CDK6に結合して不活性化させる.
p14タンパク質はCDKN2A遺伝子座のalternate reading frameタンパク質産物であり、MDM2活性を阻害することによってp53の分解を防ぐ
この過程はp21の活性化につながり、p21はまたサイクリン/CDK複合体、特にCDK2に結合し、その活性を阻害する。CDKN2Aの不活性化に関連した変異(例えば、突然変異、ホモ接合体欠失、プロモーター高メチル化)は、大多数のヒト癌に存在し、この経路が悪性腫瘍において重要な役割を果たすことを示唆している.
CDKN2A/Bホモ接合体欠失は、IDH変異性星細胞腫の少数派で発生する(WHOグレード2、0%-12%;WHOグレード3、6%-20%;WHOグレード4、16%-34%).
しかし最近、この分子サブタイプの予後との関連性が強調されてきている。複数のレトロスペクティブコホートにより、CDKN2A/Bは組織学的腫瘍グレードにかかわらず、IDH変異型星細胞腫の予後不良およびOS制限と一貫して関連していることが示されている(OS中央値は約3年).
一方、組織学的腫瘍グレードは依然としてCDKN2A/Bホモ接合性欠損を持たないIDH変異型星細胞腫の予後を左右している.
この分子サブセットでは、微小血管の増殖および/または壊死(WHOグレード4の星細胞腫の典型的な組織学的特徴)の存在が比較的悪い予後と関連している(OS中央値は約5~6年 vs 12年以上).
これらのデータの強さに基づき、cIMPACT-NOWは現在、CDKN2A/Bホモ接合体欠失がグレード4のIDH変異型星細胞腫の診断に十分であると考えられることを推奨し、この分子異常を微小血管増殖および壊死の状態にまで高めている.
-
日経新聞の記事である.
「最も増えたのは「老衰」で約2万人(14.8%)増だった。このほか心疾患など「循環器系の疾患」が約1万2千人(3.5%)増加した。
老衰は高齢化でもともと増加傾向にある。一方、循環器系の疾患は20年は前年より約5千人減っていたが、21年は増加に転じた。同省の担当者は「増加の要因は分析できていない。コロナ禍前から進む高齢化による増加が続いているのではないか」とみている。」
と書かれている.
2021年のデータを見た頃,2021年はワクチンが接種された年だなと思った.
2022年は? ブースター接種が行われた年ですね.
-
狂牛病とは牛海綿状脳症(うしかいめんじょうのうしょう、英語: Bovine Spongiform Encephalopathy, 略語: BSE)のことで,脳がやられた牛がけいれんを起こしたり,刺激に対して過剰に反応したり,という症状から,運動障害で歩けなくなり死亡するという病気(動画)である.
学生の頃,このをプリオン病を知った時は,食人習慣によるパプアニューギニアのクールー病のインパクトは大きかったが,クロイツフェルト・ヤコブ病については,珍しい病気があるんだな,という程度の認識であった.
元々,体内には,無害の内因性プリオン呼ばれるタンパク領域があり,このタンパクの折りたたまれ方がおかしくなり,病原性を持つとプリオン病となる.しかし,ことの解明の順番は逆で,病原性物質を求めていったら,タンパク質である事が分かり,それをプリオンと名付けたが,プリオンと同じ配列を持つタンパク質が元々身体の中にある事が分かったのである.そのタンパクはアミノ酸配列は同じであるが,折りたたまれ方が異なるのである.そして,異常な畳まれ方の病原性のプリオンは正常なタンパク質の畳まれ方を,異常な畳まれ方に変更してしまう力がある.ここが困った所で,感染性を持つ理由である.
さて,脳外科では,原因不明の脳の病気の脳生検術を依頼されるのであるが,これらプリオン病であった場合,プリオンは,煮沸では失活しないし,通常の消毒薬も効果が無いので大変である.失活していないプリオンがついた器具を次の手術にい使うと次の患者を感染させてしまう.だから,手術をして検体を提出した後にクロイツフェルト・ヤコブであることが判明したら,大騒ぎである.
1992年頃から,イギリスで狂牛病が流行した.当時,処理した牛の骨や脳をすり潰して,肉骨粉という牛の資料にしていた.つまり,飼育上で牛の共食いが行われていた.脳は特にプリオンの多いところで,多くの牛が狂牛病になったのである.
牛肉にプリオンがあった場合,煮ても焼いても失活しない.それで,狂牛病が人にもうつる可能性があり,事実,その頃は若者がプリオン病を発症していた(プリオン病は老人に多い).イギリスで狂牛病が流行っていた頃,イギリスに長期滞在していた人は,日本では献血できない事になっている.
頭の手術をしたとき,脳を包んでいる硬膜が損傷して足りなくなる時があり,昔は亡くなった人の硬膜を薬品処理して使っていた.ところが,これがクロイツフェルト・ヤコブの原因になる場合があるとのことで,1997年,使用中止になった.
プリオン病とはやっかいな病気である.今回は,コロナウイルスの初期型のスパイクタンパクにプリオン領域があり,ワクチンにもプリオン領域が含まれている,という話がやってきた.
Towards the emergence of a new form of the neurodegenerative Creutzfeldt-Jakob disease: Twenty six cases of CJD declared a few days after a COVID-19 “vaccine” Jab
神経変性疾患であるクロイツフェルト・ヤコブ病の新型の出現に向けて
COVID-19「ワクチン」接種の数日後に宣言された26例のクロイツフェルト・ヤコブ病
ABSTRACT
我々は、武漢産SARS-CoV2ウイルスのスパイクタンパク質、およびその後継変異体、さらにはこの同じ配列を基に作られたすべての「ワクチン」にプリオン領域が存在することを明らかにした。同時に、ヨーロッパ各国で発生した、PfizerワクチンやModernamRNAワクチンの初回接種と、クロイツフェルト・ヤコブ病の初発症状が突然かつ急速に発生するとの同時発生事例を解析しています(通常、初発症を観察するまでには数年を要します)。 私たちは、2021年のクロイツフェルト・ヤコブ病について、この新しい疾患の病因を説明することができないまま、このニュープリオン病の進化の年代的側面を中心に、解剖学的観点から研究を行っています。そこで、この恐ろしい亜急性疾患の通常の経過を思い起こし、ワクチン接種後のこの新しい極めて急性なプリオン病と比較してみることにした。数週間のうちに、フランスとヨーロッパで、Pfizer、Moderna、AstraZenekaのワクチンの1回目または2回目の接種後すぐにクロイツフェルト・ヤコブ病がほとんど自然に発生した例が50例以上出現している。要約すると、分析した26例のうち、CJDの最初の症状はCOVID-19「ワクチン」注射の平均11.38日後に現れたということです。この26例のうち、この記事を書いている時点で20例が死亡し、6例はまだ生きている。この20人は、注射後わずか4.76カ月で死亡している。そのうち8例は突然死(2.5カ月)であった。このことは、古典的なCJDが数十年を要するのに対し、この新型CJDは根本的に異なる性質を持っていることを裏付けるものである。
-
Adverse effects of COVID-19 vaccines and measures to prevent them
COVID-19ワクチンの副作用とその対策について
によると
COVID-19ワクチンは重症患者における感染症の主要な危険因子である,と結論である.
COVID-19ワクチンで危惧される要点を抜粋すると次のようになる.
Lancetに掲載された研究では,COVID-19ワクチン2回接種後8カ月経過したワクチン接種者の免疫機能は,ワクチン未接種者の免疫機能より低いことが示された.この結果は、高齢者や既往症のある人においてより顕著であった.[1]
欧州医薬品庁の勧告によると、COVID-19の頻繁なブースターショットは免疫反応に悪影響を与える可能性が示唆された.[2]
ワクチンに含まれるN1-methylpseudouridineは、遺伝暗号においてウラシルの代用として使用が,この修飾されたタンパク質は、制御性T細胞の活性化を誘導し、結果として細胞性免疫の低下を招く可能性がある.[4]
mRNAワクチンの投与後、スパイクタンパク質はすぐに減衰するわけではない.エクソソーム上に存在するスパイクタンパク質は、4ヶ月以上にわたって体内を循環している.[5]
in vivoの研究では、脂質ナノ粒子(LNP)が肝臓、脾臓、副腎、卵巣に蓄積する.[6]
LNPに内包されたmRNAは炎症が強い.[7]
新たに生成されたスパイクタンパク質の抗体は、スパイクタンパク質を生成するためにプライミングされた細胞や組織を損傷する.[8]
血管内皮細胞は血流中のスパイクタンパク質によって損傷を受ける,これにより副腎などの免疫系器官が損傷を受ける可能性がある.[9]
さらに、抗体依存性の増強が起こり、感染増強抗体が中和抗体の感染予防効果を減弱させることがある.[10]
また、武漢型ワクチンの残存する免疫記憶が、変種に対するワクチンの効果を十分に発揮させない原抗原罪がありこれらのメカニズムもCOVID-19の増悪に関与している可能性がある.[11]
COVID-19ワクチンと帯状疱疹の原因となるウイルスの再活性化との関連を示唆する研究があり[12, 13],この状態は、ワクチン後天性免疫不全症候群と呼ばれる[14].
COVID-19ワクチン投与後の免疫性血小板減少症(VITT)による致死例も報告されている.[15]
遺伝子ワクチンのスパイクタンパク質に起因する心血管疾患、特に急性冠症候群が増加する可能性がある[18, 19].
-
いつの間にか5月が終わって6月になっていました.
ウクライナ紛争も少しずつ終了に向けての話し合いの雰囲気が感じられます.うまく収まるとよいのですが.
また,中国,上海のロックダウンが一度解除されましたが,解除と共に住民が荷物をまとめて,上海から逃げ出す,という騒動があったようです.今のオミクロン株に行動制限は必要ないと思われます.
また,厚生労働省の感染者とワクチン接種の統計に間違いがあり,
ワクチン2回の陽性率、半数世代で未接種上回る 厚労省再集計で判明
は大きな問題です.
厚労省が公式にデータを修正 →「ワクチン有効」は嘘だったの衝撃
の記事もあります. -
IDH1 or IDH2 mutant かつ 1p/19q codeletion がない.
しばしば ATRX and/or TP53 mutation
CDKN2A (cyclin-dependent kinase inhibitor 2A)/CDKN2B (cyclin-dependent kinase inhibitor 2B)のHomozygous Deletionがあれば,grade 4
イソクエン酸デヒドロゲナーゼ1(IDH1)およびIDH2のミスセンス変異がある
IDH1は主に細胞質に局在するのに対し,IDH2はミトコンドリアに局在する.
IDH1 Arg132(R132)変異
IDH2 R172変異,ならびにIDH2のR140変異
IDH1およびIDH2の変異はヘテロである.ホモで変異しているR123H/R123Hは活性がなくなる.IDH1およびIDH2の両方が共に変異した例も見つかっていない.いずれかのヘテロ変異のみで腫瘍化には十分である.
野生型IDH1/2タンパク質は,NADP+を補酵素に用い,イソクエン酸からα-ケトグルタル酸(αKG)を産生する.変異型IDH1/2は,αKG産生能を失う一方,NADPHを補酵素に用い,αKGからD2HGを産生する.
2-ヒドロキシグルタル酸はα-KG依存的ジオキシゲナーゼを阻害することにより、
PHD1の阻害を介してHIF-1を活性化し,HIF-1の活性化はTCA回路を抑制し解糖系を活性化させることにより、がん細胞に特有なWarburg効果(がん細胞が有酸素下でもミトコンドリアの酸化的リン酸化より解糖系でATPを産生する現象)を発揮させる.
さらに2HGはDNA脱メチル化酵素がα-KGを補因子として,脱メチル化するのを阻害するし,DNA hypermethylationを惹起し、癌化を促進させる.
2-ヒドロキシグルタル酸がαKGジオキシゲナーゼの(1)EGLNs, (2) P4HAs/PLODs, (3) TETs, および(4)KDMsを阻害する.
(1) EGLNs阻害の結果,HIF-1/2αタンパク質は安定化,
(2) P4HAs/PLODs阻害の結果,コラーゲンの成熟障害,
(3) TETs阻害の結果,シトシンの脱メチル化障害(5-メチルシトシンの増加・5-ヒドロキシメチルシトシンの減少),
(4) KDMs阻害の結果,ヒストンの脱メチル化障害(メチル化ヒストンの増加)をもたらす.
2HGのような,がんの発生・進展に直接的に寄与する代謝産物を「オンコメタボライト」と称する.
α-ケトグルタル酸は2-オキソグルタル酸(2OG)とも言われる
図1,図2は鹿児島県医師会報 図説脳神経外科「IDH遺伝子変異による腫瘍形成」より引用 -
Gliomas, glioneuronal tumours,and neuronal tumours
完全な分子分類が実施されていないこと示すNOS(not otherwise specified)
分子学的特性は明らかにされたが,分類体系に当てはまらない腫瘍を示すNEC(not elsewhere classified)がある.
Adult-type diffuse gliomas
Astrocytoma, IDH-mutant
Astrocytoma, IDH-mutant, grade 2
Astrocytoma, IDH-mutant, grade 3
Astrocytoma, IDH-mutant, grade 4
Oligodendroglioma, IDH-mutant and 1p/19q-codeleted
Oligodendroglioma, IDH-mutant and 1p/19q-codeleted, grade 2
Oligodendroglioma, IDH-mutant and 1p/19q-codeleted, grade 3
Glioblastoma, IDH-wildtype
Paediatric-type diffuse low-grade gliomas
Diffuse astrocytoma, MYB- or MYBL1-altered
Angiocentric glioma
Polymorphous low-grade neuroepithelial tumour of the young
Diffuse low-grade glioma, MAPK pathway-altered
Paediatric-type diffuse high-grade gliomas
Diffuse midline glioma, H3 K27-altered
Diffuse hemispheric glioma, H3 G34-mutant
Diffuse paediatric-type high-grade glioma, H3-wildtype and IDH-wildtype
Infant-type hemispheric glioma
Circumscribed astrocytic gliomas
Pilocytic astrocytoma
High-grade astrocytoma with piloid features
Pleomorphic xanthoastrocytoma
Subependymal giant cell astrocytoma
Chordoid glioma
Astroblastoma, MN1-altered
Glioneuronal and neuronal tumours
Ganglioglioma
Gangliocytoma
Desmoplastic infantile ganglioglioma
Desmoplastic infantile astrocytoma
Dysembryoplastic neuroepithelial tumour
Diffuse glioneuronal tumour with oligodendroglioma-like features and nuclear clusters (provisional entity)
Papillary glioneuronal tumour
Rosette-forming glioneuronal tumour
Myxoid glioneuronal tumour
Diffuse leptomeningeal glioneuronal tumour
Multinodular and vacuolating neuronal tumour
Dysplastic cerebellar gangliocytoma(Lhermitte-Duclos disease)
Central neurocytoma
Extraventricular neurocytoma
Cerebellar liponeurocytoma
Ependymal tumours
Supratentorial ependymoma, NOS
Supratentorial ependymoma, ZFTA fusion-positive
Supratentorial ependymoma, YAPI fusion-positive
Posterior fossa ependymoma, NOS
Posterior fossa group A (PFA) ependymoma
Posterior fossa group B (PFB) ependymoma
Spinal ependymoma, NOS
Spinal ependymoma, MYCN-amplified
Myxopapillary ependymoma
Subependymoma
Choroid plexus tumours
Choroid plexus papilloma
Atypical choroid plexus papilloma
Choroid plexus carcinoma
Embryonal tumours
Medulloblastomas, molecularly defined
Medulloblastoma, WNT-activated
Medulloblastoma, SHH-activated and TP53-wildtype
Medulloblastoma, SHH-activated and TP53-mutant
Medulloblastoma, non-WNT/non-SHH
Medulloblastomas, histologically defined
Medulloblastoma, histologically defined
Desmoplastic nodular medulloblastoma
Medulloblastoma with extensive nodularity
Large cell medulloblastoma
anaplastic medulloblastoma
Other CNS embryonal tumours Introduction
Atypical teratoid/rhabdoid tumour
Cribriform neuroepithelial tumour(provisional entity)
Embryonal tumour with multilayered rosettes
CNS neuroblastoma, FOXR2-activated
CNS tumour with BCOR internal tandem duplication
CNS embryonal tumour, NEC/NOS
Pineal tumours
Pineocytoma
Pineal parenchymal tumour of intermediate differentiation
Pineoblastoma
Papillary tumour of the pineal region
Desmoplastic myxoid tumour of the pineal region, SMARCB1-mutant(provisional entity)
Cranial and paraspinal nerve tumours
Schwannoma
Neurofibroma
Plexiform neuroblastoma
Perineurioma
Hybrid nerve sheath tumours
Malignant melanotic nerve sheath tumour
Malignant peripheral nerve sheath tumour
Cauda equina neuroendocrine tumour(previously paraganglioma)
Meningioma
Meningioma
Mesenchymal, non-meningothelial tumours involving the CNS
Fibroblastic and myofibroblastic tumours
Solitary fibrous tumour
Vascular tumours
Cavernous haemangioma
Capillary haemangioma
Arteriovenous malformation
Haemangioblastoma
Skeletal muscle tumours
Embryonal rhabdomyosarcoma
Alveolar rhabdomyosarcoma
Rhabdomyosarcoma, pleomorphic-type
Spindle cell rhabdomyosarcoma
Tumours of uncertain differentiation
Intracranial mesenchymal tumour,FET::CREB fusion-positive(provisional entity)
CIC-rearranged sarcoma
Primary intracranial sarcoma,DICER1-mutant
Ewing sarcoma
Chondrogenic tumours
Mesenchymal chondrosarcoma
Chondrosarcoma
Dedifferentiated chondrosarcoma
Notochordal tumours
Chordoma
Melanocytic tumours
Diffuse meningeal melanocytic neoplasms
Meningeal melanocytosis
Meningeal melanomatosis
Circumscribed meningeal melanocytic neoplasms
Meningeal melanocytoma
Meningeal melanoma
Haematolymphoid tumours involving the CNS
CNS lymphomas
Primary diffuse large B-cell lymphoma of the CNS
Lymphomatoid granulomatosis
Lymphomatoid granulomatosis, grade1
Lymphomatoid granulomatosis, grade2
Lymphomatoid granulomatosis, grade3
Intravascular large B-cell lymphoma
Miscellaneous rare lymphomas in the CNS
MALT lymphoma of the dura
Lymphoplasmatic lymphoma
Follicular lymphoma
Anaplastic large cell lymphoma(ALK+/ALK-)
T-cell lymphoma
NK/T-cell lymphomas
Histiocytic tumours
Erdheim-Chester disease
Rosai-Dorfman disease
Juvenile xanthogranuloma
Langerhans cell histiocytosis
Histiocytic sarcoma
Germ cell tumours
Mature teratoma
Immature teratoma
Teratoma with somatic-type malignancy
Germinoma
Embryonal carcinoma
Yolk sac tumor
Choriocarcinoma
Mixed germ cell tumour
Tumours of the sellar region
Adamantinomatous craniopharyngioma
Papillary craniopharyngioma
Pituicytoma
Granular cell tumour of the sellar region
Spindle cell oncocytoma
Pituitary adenoma / pituitary neuroendocrine tumour(PitNET)
Pituitary blastoma -
一週間ほど前,朝目覚めて,寝返りを打ったら,視界が斜めに動き始めて,目眩が生じていることに気がついた.右に寝返っても左に寝返っても目が回るのであるが,頭の動きを止めると数秒で目眩も止まる.
車を運転できるかと心配したが,頭を振り回さなければ大丈夫であった.仕事が終わって,自宅に帰ってきても,臥位から頭部を左右に動かすと目眩が生じた.
良性発作性頭位めまいである.頭の動きを止めると速やかに目眩も止まるので,半規管の中に耳石が剥がれ落ちたのだろうと思った.
三半規管のうち,後半規管に浮遊耳石が生じることが最も多く,後半規管内の耳石を前庭に移動させると目眩は良くなると言われている.その後半規管内の耳石を退かす方法として,エプリー法というのがある.
数年前にめまい研究会で,耳鼻科の先生が,この方法で良くなった患者のことを発表していたのを思い出したが,その方法はよく分からなかったので,インターネットで調べてみた.すると詳しく説明してくれている耳鼻科の先生のページが見つかった.野上耳鼻咽喉科医院のサイトである.後半規管は耳介と同じ向きになるらしい.
良し,早速,治療してみるか,とエプリー法のやり方を記憶した.風呂上がり,食事前である.食前にやらないと,食後では嘔吐してしまう危険性がある.ベッドで仰臥位になり,枕を肩下に入れ,「? 左右どちらの半規管の治療をすれば良いのだ? 私の目眩の原因は右なのか左なのか?」
私は左に傾いたときに目眩が出ていたので,自分で左が悪い,と決めつけていた.そこで,ゆっくりと左用のエプリー法を行った.頭を回す度に,グラングランと世間が揺れた.1回目の処置が終わって,まだ目眩が残っていたので,2回目を実施した.少し良くなったような気がしたが,まだ目眩が残っていた.
この手技は,頚の悪い人は行ってはいけないと書かれていたし,自分で勝手にやらないようにとも書かれていた.
だが私は,1人で寝室で行ったのである.
2回目が終了して,結果に不満であった私は,次に右耳用のエプリー法を行うことにした.左耳が悪いと決めつけていたが,右かもしれないではないかと.
そして,右耳用の手技を行ったところ,手技中に非常に強い目眩が生じた.この手技が終わった時には,座位になるのが難しかった.何とかこらえて座位まで到達し,目眩が治まるのを待った.そして目眩が治まった後,むかむかとした嘔気がおそってきた.私は何とかしかるべき場所にたどり着いた.幸い胃の中が空っぽであったので,少量の胃液のみで終了した.
3回目の手技の後の目眩の状態は2回目の手技が終了したときと変わらなかった.治療前より軽くなっていたが,左に傾くと目眩は誘発される状態だった.
ところが,一連の手技による強い目眩による嘔気のためか,その夜は食が進まず,いつもの1/5も食べられなかった.
この目眩は完全に消失するまでに1週間ほどかかった.普通に仕事もできたのであるが,左下にあるものを拾おうとするとクラクラする状況が暫く続いたのである.
転がった耳石のかけらは徐々に吸収されていくのであろうか.だから徐々に症状が軽くなっていくのであろうか.
いつも患者さんに点滴や飲み薬を出しているが,自分では薬も使わずMRIも撮らず,自分を観察していた.
どちらの耳が悪いのか,どうやって決めるのか,であるが,私の直感は正しかったようで,英語のサイトに以下の記載を見つけた.
-
Identification of Dietary Molecules as Therapeutic Agents to Combat COVID-19 Using Molecular Docking Studie
抗菌薬としての食事由来分子の同定 分子ドッキングを用いたCOVID-19の研究
抄録
最近、2019年12月に中国武漢でSARS-CoV-2(Disease:COVID-19)と名付けられた新型の致死性のコロナウイルスが出現しました。ヒトからヒトへの感染が急速に拡大し、ほぼすべての国で感染者が確認されていることから、2020年3月11日に世界保健機関(WHO)によりパンデミック宣言がなされました。現在までのところ、ワクチンや特異的な治療薬などの治療法は世界的に存在していません。しかし、プロテアーゼ阻害剤や抗ウイルス剤であるロピナビル、リトナビル、レムジシビル、クロロキンがCOVID-19の治療薬として検討され、いくつかの国で使用されています。世界的な健康危機を目の当たりにして、SARS-CoV-2を標的とする適切な薬剤候補を見つけることが私たちの目的であった。この目的のために、SARS-CoV-2の7つのタンパク質と、過去に抗ウイルス剤または抗SARS-CoV剤として報告された18の活性成分の分子ドッキングが行われました。これらの18化合物のドッキング結果は、現在COVID19で使用されている2つのFDA承認薬、すなわちRemdesivirとChloroquineと比較された。その結果、緑茶の主成分であるエピガロカテキンガレート(EGCG)がSARS-CoV-2の結合部位にうまくはまるリード化合物であることが分かりました。EGCGは、SARS-CoV-2の6y2e, 6vw1, 6vww, 6lxt, 6vsb, 6lu7, 6lvnproteinに対してそれぞれ -9.30, -8.66, -8.38, -7.57, -7.26, -6.99 and -4.90 kcal/mole と非常に強い分子相互作用を示した。したがって、この結果に基づいてEGCGがCovid-19治療のための薬剤候補として探求すべきことが示された。
-
明日から11月です.11月と言えば,2001年の映画にSweet November『スウィート・ノベンバー』というのがありました.映画評論家による評価はメタメタだったようですが,私には,謎めいた展開と共に,当時のシャーリーズ・セロンが可愛かった事もあって,かなり心に残りました.
コロナウイルスが落ち着いているうちに,少し羽を伸ばしたい昨今ですが,冬に向けてまた感染者数が増える可能性があります.この冬を越えるまでは気をつけて生活しましょう.
国ごとの
100万人あたりのCOVID-19感染者数
100万人あたりのCOVID-19死亡者数
-
先日行った薩摩酒造には,麦焼酎をホワイトオーク樽で12年間熟成させたSLEEPY OWLというお酒がある.
単式蒸留で蒸留された本格麦焼酎の原酒を薩摩酒造こだわりのホワイトオーク樽で12年間じっくり貯蔵・熟成させたリキュールということになっている.薩摩酒造 明治蔵に行った時,買ってきた.
樽で熟成させているので琥珀色になっており,焼酎の規格を外れてしまうため,風味に影響のない食物繊維を少量加え,リキュールのカテゴリーで販売しているらしい.
買ってきたボトルを開けると,ウイスキーのようなオーク樽熟成の香りで,喉を下った後,口の中には甘みを感じる.ストレートで飲むのが一番美味い.が,40度なので,食道,胃を痛めないように注意が必要.
もらってきたリーフレットを載せておく.
前回紹介の白波通販ショップでも売っているが,8500 6600円である.
どういうわけか,アマゾンはもっと安いのでリンクしておく. -
枕崎には花渡川という川がある.源は加世田市津貫で,この辺りの分水嶺からは大浦に流れる大浦川と加世田に流れる加世田川(万之瀬川と合流し,下流は万之瀬川)が始まっている.この花渡川を東から西に渡ると左手に薩摩酒造明治蔵がある.
薩摩酒造明治蔵の敷地に入って左手に花渡川ビアハウスがある.ここで昼食をとった.「薩摩ゴールド」「薩摩レッド」「薩摩ブラック」の3種類のビールがあり,まず,枕崎セットで3種類のビールを味わった.
食べながら飲むと,私には薩摩ブラックがほどよく苦く美味かったので,もう一度薩摩ブラックをいただいた.
この後,明治蔵を見学した.1867年のパリ万博に幕府に黙って薩摩藩が独自出展していたが,その時,この蔵から焼酎が出品されたとのことである.
この画像の右側に望楼入口とあるが,階段が有り,周囲を望む事が出来る.
柱は材を次ぎながら伸びており,階段の作りも興味深い.吹き抜けを上から下へ見下ろすと回り階段の様子がよく分かる.
最上階から,東へは,花渡川の向こうに枕崎の町があり,遠くに見えるのが開聞岳である.
南へは,海が広がっており,立神岩が見える.
とても楽しく過ごした.
薩摩酒造には御礼申し上げたい.
先ほどのビールだが,サツマイモで作っているので発泡酒ということのようだ.画像は白波通販ショップから拝借.こちらで購入できる.
-
枕崎の南溟館で開催されている動くゴッホ展に行ってきた(2021/7/24 土曜日).
はじめて南溟館を訪れた.ゴッホ展,とあったのでどんなものだろうと思っていたが,行くまで動くの部分には気がついていなかった.
リンクが切れたときのために,サイトに掲載されたゴッホ展チラシを残しておく.
南溟館のなんめいとはどういう意味か,知らなかったので,調べてみると,南方の大海という意味で,溟の字には,暗いという意味の他に海という意味がある.枕崎の地に,良い名前である.
動くゴッホは,ゴッホの絵をデジタル処理して,シネマグラフ化したものであった.
肖像画では,少し動きすぎ,の感じがしたが,風景や背景のあのゴッホ特有のうねりが動くとき,彼にたぶん見えていたと思われる奇妙な世界の何かの存在感の大きさを感じた.
彼の精神的病についてはいろいろな説があるが,彼の絵は,その病理をあらわしたものであると思う.いつか,同じような絵を描く人物が現れる時があるのではないかと思っている.
全然関係ありませんが,動く絵 ねこちゃんのツイッター
親友の話
-
このへんてこりんでかつ複雑な図形はRey複雑図形という.Rey-Osterrieth複雑図形とかRey-Osterrieth Complex Figure(ROCF)とも言われている.
描き写すだけでも難儀そうで,覚えて再生するのは,私にはできそうにない.
この図の模写および再生には,視覚的知覚,視空間構成,運動機能および記憶などの諸機能が関与すると考えられている.
何処がどうなっているか,少なくとも部分を書き写す間は覚えて置かなくてはならないから,模写するだけでも視覚性の随時記憶が必要である.
このRey複雑図形を模写するに当たっては,模写のやり方(どのような塊として図を認識し,どのような順序で描いていくか)ということが重要であるらしく,再生の成績と模写のやり方の間にかなり強い相関性があるとされている.
Rey-Osterrieth複雑図形における構成方略の評価とその意義
Rey複雑図形模写課題における認知症患者の遂行機能障害の評価
-
WHO 脳腫瘍分類第5版2021:主な変更点(第39回日本脳腫瘍病理学会 小森隆司先生の教育講演)より抜粋と参考文献追加
小児の浸潤性グリオーマ
Pediatric type low-grade glioma
一般的に
IDHにmutationはない
MYB/MYBL1 rearrangement
BRAF:V600E
FGFR1 alteration
myb がん遺伝子産物 (Myb)はニワトリに白血病を発症させるニワトリ骨髄性白血病ウイルスAMV (Avian Myeloblastosis Virus) や E26 の持つがん遺伝子として同定された.v-myb がん遺伝子の細胞側相同遺伝子 c-myb は主として造血系細胞で発現しており、その発現レベルは未分化状態の時に高く、分化に伴い低下する.c-myb欠損マウスはfetal liverでの造血不全のため、12-13日目の胎仔の段階で致死となり、c-mybが未分化造血系細胞の増殖に必須である.
MYBL1:Myb proto-oncogene like 1
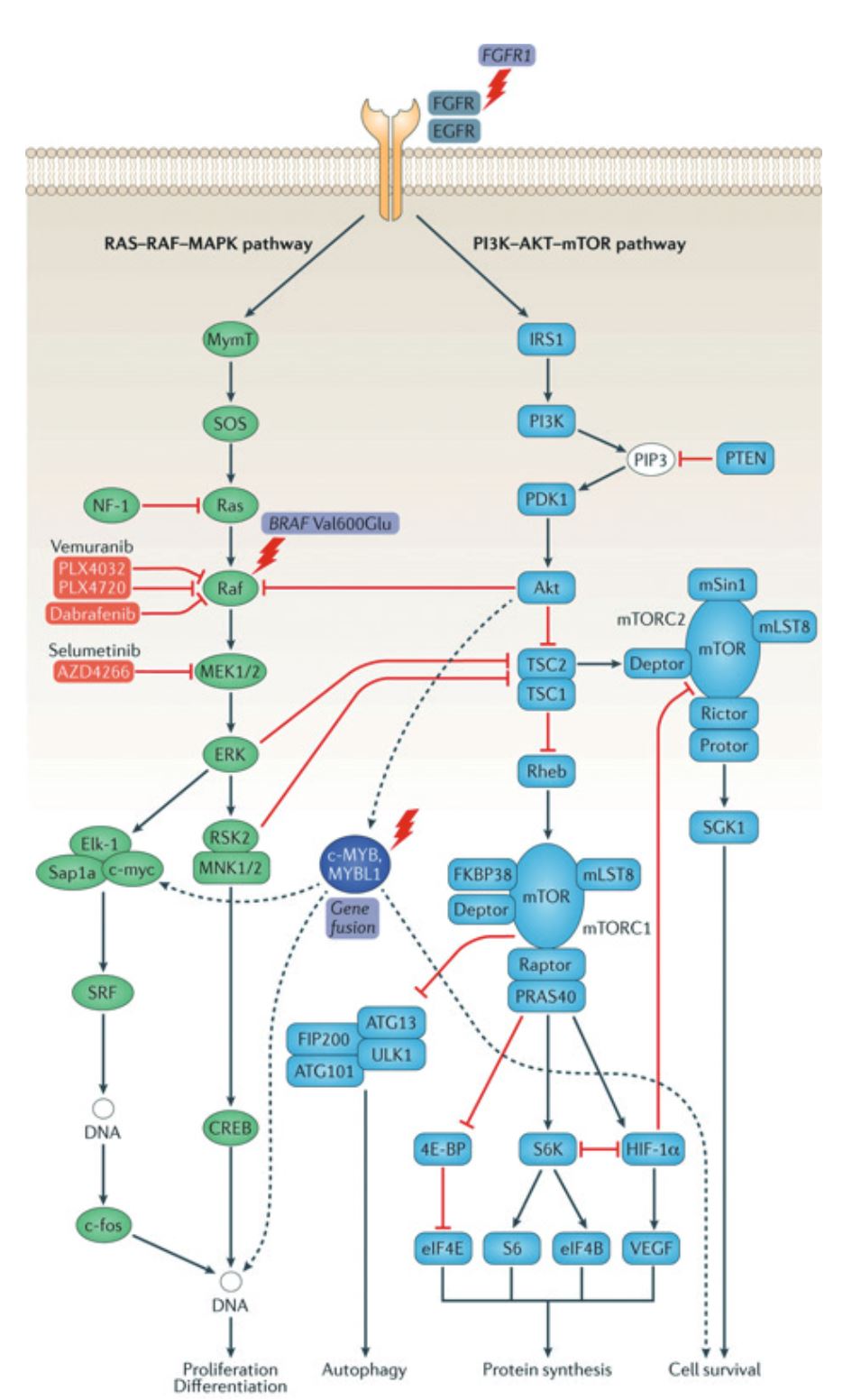
小児の浸潤性グリオーマは,以下に大別される.多い遺伝子異常 FGFR1, BRAF, MYB, MYBL1
・低悪性度群
RAS-RAF-MAPK系異常(多い)
PI3K-AKT-mTOR系異常
FGFR1異常 dysembryoplastic neuroepithelial tumor/oligodendroglioma
BRAF異常 ganglioglioma
MYB/MYBL1異常 angiocentric glioma/diffuse astrocytoma
・高悪性度群 Histon H3 mutation
小児型でも,成人,高齢者に発生しうる.
Two major signaling pathways, the RAS-RAF-MAPK (green) and PI3K-AKT-mTOR (blue)
Clinical Pearls and Advances in Molecular Researches of Epilepsy-Associated Tumors より引用
Pedatric-type diffuse low grade gliomas
組織学的に非特異的なもの
diffuse low-grade glioma, MAPK pathway-altered
(pediatoric-type oligodendroglioma)
diffuse astrocytoma, MYB or MYBL1-altered
(isomorphic astrocytoma) てんかん+
組織学的に特異的なもの
angiocentric glioma grade 1
大脳皮質発生,てんかん原生,シュワノーマ様の組織像でGFAP+,1MYB-QK1 fusion
polymorphous low-grade neuroepithelial tumor (PLENTY) grade 1
大脳半球発生,てんかん原生,乏突起膠腫様の組織像で石灰化,CD34が陽性,MAPK系異常(特にFGFR異常)
Pedatric-type high grade gliomas
小児のhigh grade gliomaはmidlineとhemisphericに分かれる.
半球にできるものは,3歳以下はH3.3 G34R/V mutation,3歳overはNTRK fusion
Diffuse midline glioma, H3 K27M-mutant grade4
H3.3(H3F3A)とH3.1(H3B/C)がある
*bitalamic glioma, EGFR-mutantでH3 K27Mはwildtype
Diffuse hemispheric glioma, H3 G34-mutant grade4
PNET-like histology, olig2陰性, ATRX loss and TP53 mutation
Infant-type hemispheric glioma
receptor tyrosine kinase (RTK) fusion,特にNTRK familyが代表
嚢胞を伴う
Diffuse pediatric-type high-grade glioma, H3 wildtype and IDH wildtype
NTRK:neurotrophic tyrosine receptor kinase -
WHO 脳腫瘍分類第5版2021:主な変更点(第39回日本脳腫瘍病理学会 小森隆司先生の教育講演)より抜粋と参考文献追加
WHO第5版におけるグリオーマ分類
・浸潤性グリオーマを成人型と小児型に分ける.
・IDH-wild-typeはastrocytomaとはしない.IDH mutationありはglioblastomaとはしない.
・悪性度は腫瘍型ごとに存在するもので,腫瘍により同一悪性度であっても予後は異なる.
・悪性度の表示をアラビア数字にする.
成人浸潤性グリオーマ
IDH-wild type diffuse astrocytomaに
微小血管増殖 or
壊死 or
以下の一つ
①TERTプロモーター変異:LOH 1p/19qを伴う(IDH変異とは排他的)
②EGFR遺伝子増幅:通常の3倍以上,FISHあるいはPCR
③+7/-10染色体コピー数異常
があればGBMと診断する.
IDH-wild type diffuse astrocytomaで①TERTプロモーター変異,②EGFR遺伝子増幅,③+7/-10染色体コピー数異常の全て持っていない腫瘍が少数存在するが,NF1やBRAF変異を伴う小児型腫瘍の可能性がある.
IDH-mutant astrocytomaは核分裂像の多寡によって,予後に差が無い.
細胞密度,血管増殖,壊死,CDKN2A/B共欠失で予後に差が出る.
DH-mutant astrocytoma, grade2
退形成性を欠き,核分裂像はないか,あっても少数.
微小血管増殖,壊死,CDKN2A/B共欠失はない.
IDH-mutant astrocytoma, grade3
退形成性と有意な核分裂像を伴う.
微小血管増殖,壊死,CDKN2A/B共欠失はない.
IDH-mutant astrocytoma, grade4
微小血管増殖または壊死またはCDKN2A/B共欠失を認める.
CDKN2A/B
CDKN2Aの遺伝子座には2種類のタンパクp16INK4Aおよびp14ARFがコードされている。p16INK4Aは、サイクリン依存性キナーゼ (CDK)阻害分子であり、CDK4/6のサイクリンDへの結合を阻害する。そのため、サイクリンD-CDK4/6複合体によるRBのリン酸化が抑制され、RBによる転写制御因子E2Fの阻害が引き起こされる。その結果、E2Fの制御下にあるG1期からS期への移行に関与する遺伝子群の発現が抑制され、細胞周期の進行が停止する。一方で、p14ARFはMDM2によるTP53の分解を阻害することで、TP53の細胞周期の停止機構やアポトーシスの誘導を促進かつ維持する働きを有する。
https://www.jcga-scc.jp/ja/gene/CDKN2A
CDKN2BはCDK阻害分子p15INK4Bであり、サイクリン依存性キナーゼ4および6 (CDK4/6)のサイクリンDへの結合を阻害する。そのため、サイクリンD-CDK4/6複合体によるRBのリン酸化が抑制され、RBによる転写制御因子E2Fの阻害が引き起こされる。その結果、E2Fの制御下にあるG1期からS期への移行に関与する遺伝子群の発現が抑制され、細胞周期が停止する。
https://www.jcga-scc.jp/ja/gene/CDKN2B
CDKN2A/Bの共欠失を検出する方法:MLPA法
Multiple Ligation-dependent Probe Amplification(MLPA)法による遺伝子異常の検出
https://www.jstage.jst.go.jp/article/jsft/7/2/7_102/_pdf/-char/ja
CDKN2A遺伝子の共欠失とCDKN2Aの産物であるp16タンパクの染色性消失は一致率が悪いので,CDKN2A遺伝子の近くにあるMTAP遺伝子産物の免疫染色が用いられる.
FISHによるCDKN2A遺伝子喪失の代替アッセイとして,免疫染色によるMTAP蛋白の細胞質からの消失(MTAP loss)の検出が用いられる.(MTAP: methyolthioadenosine phosphorylase)
https://www.researchgate.net/figure/Diagram-showing-the-9p213-locus-containing-the-MTAP-CDKN2A-CDKN2B-and-CDKN2B-AS1_fig1_311625169
より -
心配していたことですが,上記のごとく,SARS-CoV-2のRNAは,培養ヒト細胞のDNAに組み込まれる.そして,細胞(患者の身体)でSARS-CoV-2のRNAを作ることができる,という論文(Reverse-transcribed SARS-CoV-2 RNA can integrate into the genome of cultured human cells and can be expressed in patient-derived tissues)が,
-
武漢で始まった新型コロナ:SARS-CoV-2によるコロナ肺炎(新型コロナウイルス感染症 COVID-19)の蔓延は未だにおさまらない.
ワクチンができてきたが,スパイクタンパクに対する抗体産生を誘導するワクチンはスパイクタンパクの変異が生じると効果がなくなる可能性がある.
考えてみれば,インフルエンザウイルスに対するワクチンも毎年作り直しており,良く効く年もあれば,効かない年もある.コロナウイルスは元々風邪を引き起こすウイルスの一つと認識されていたもので,たぶん今後,毎年違った抗原性のものが出てくる可能性が高いのだろう.
となると,現在ワクチンを打ったとしても,暫くすれば効かなくなる.
インフルエンザも暫く前まで,ワクチンしかなかったが,タミフルを始めとする抗インフルエンザ薬ができて,肺炎を起こすまで悪化する事が減っている.
一方,コロナウイルスに対しては,アビガンやイベルメクチンと言った日本でできた薬があるにも拘わらず,国から認可されず,日本国民は外国のワクチンを打つ順番を待っている.
ここにイベルメクチンの効果を示す報告がある.上の画像をクリックすれば論文にリンクされている.
バングラデシュで2020年の4月から6月にかけて325例の連続する患者のうち,他に合併症のない成人COVID-19患者248例のについての報告である.
115例にイベルメクチンを投与し,133例にはイベルメクチンを投与していない.イベルメクチンは入院後24時間以内に12mgを1回だけ投与している.
12mgという投与量は体重60Kgの場合の駆虫薬としての標準量であり,これまで普通に使われている量で,特別大量投与したわけではない.
以下にTable1に示されている結果の部分を示す.
左列のIvermectin – no. (%) イベルメクチン 数(100%)
とある方がイベルメクチン投与群で,右の - の列が非投与群である.
Antipyretic drugは解熱剤,
Antihistamine drugは抗ヒスタミン剤,
Antibioticは抗生物質
Required oxygen inhalationは酸素吸入が必要,
Developed moderate respiratory distressは呼吸困難になった,
Developed pneumoniaは肺炎になった.
Ischemic strokeは虚血性卒中,脳梗塞のこと,
Required intensive care managementはICUなどに入る必要があったこと
Duration of viral clearanceはウイルスが消失するまでの期間
Duration of hospital stayは入院期間
Recovered and dischargedは回復して退院した
Deathは死亡
以上をから,抗生物質投与が必要になる人が少なく,酸素吸入が必要になる事も少なく,肺炎,呼吸困難になることも少なく,ウイルスが早期に消失し,死亡者も少ない,という結果である.
この研究はProspective, double-blind, randomized, placebo-controlledの研究ではないが,治療前の患者の状態は2群の間に大きな差は無いようにみえる.
また,イベルメクチンによる大した合併症はなかったとのことである.
イベルメクチンによる,ウイルス増殖抑制に関しては,早くにin-vitro 試験管内の研究報告があったが,実際の生体での治療濃度にするためには,大量投与が必要になるのではないかとの見解もあった.しかし,実際に通常投与量でかなり良好な結果が得られている.このためには,早期投与が重要であると思われる.PCRでコロナウイルス感染が確認されたら,早々に内服するようにすれば,重症化することもなく,早期に回復すると考えられる.
日本の現状では,PCRでコロナ陽性になっても,病院やホテルや自宅で隔離するだけで,重症化しなければ治療していない.これでは,体内でウイルスが増殖するため,変異株の発生率が高くなってしまう.ワクチンだけで感染予防を目指すことは,変異株が発生するまでウイルスを培養しているようなものである.日本産の変異株の大量生産という結果を招きかねない.
海外で既に大量に使用されているイベルメクチン(ストロメクトール)やファビピラビル(アビガン)のような抗ウイルス薬を併用できれば,重症化率や死亡率の低下が実現出来ると考えられ,人々はコロナ肺炎を恐れなくてすむようになり,経済活動も再開できる.
ファビピラビル(アビガン)については,抗インフルエンザ薬だから効くはずがない,とか言う意見があるが,ファビピラビルはRNA ウイルスの RNA 依存性 RNA ポリメラーゼ(RdRp)を選択的に阻害する抗ウイルス薬である.また,催奇性を問題視する向きもあるが,高齢者に対して使用する分には問題は少ない.
Efficacy of favipiravir in COVID‑19 treatment: a multi‑center randomized study
があるので確認して欲しい.クロロキングループ48例,ファビピラビルグループ44例の小さな症例群である.対照グループも治療薬クロロキングループであり,少数の比較であるから,有意な差は出ていないが,数を増やせば,あるいは非治療を対照とすれば差が出たかもしれない.また,合併症を持つ患者がクロロキングループの12.5%に対してファビピラビルグループは25%も含まれていた.それでもファビピラビルグループは酸素飽和度の低下が少なく,人工呼吸器が必要になった症例が0であった.死亡はクロロキングループに2名,ファビピラビルグループに1名あったが,死因に関しては記載がない.呼吸障害がないのに何故亡くなったか,不明である.
現在,治療薬がある先進国で治療しない群を対照としたランダム化比較試験(Randomized controlled trial)を行う事は倫理的にほぼ許されない.今後,多数例のランダム化比較試験は難しいと思われ,感染後早期に投与することが有効なファビピラビルの効果を統計学的に示す研究は出てこないかもしれない.この論文はエジプトからである.
だからといって,抗ウイルス薬を除外して,ワクチンによる予防だけでは,コロナウイルス肺炎の征圧は難しく,時間もかかる.
コロナウイルスは人間以外のほ乳類や鳥類にも感染する.ヒトのコロナウイルスと他の動物のコロナウイルスは相互に感染することは少ないとされているが,今回のSars-cov2がどこから来たのか,という問いに,コウモリ(相同性約96%)やセンザンコウが挙げられている.ということは動物種間の相互感染は今後もないとは言い切れない,というより,変異により相互感染が起きるのは時間の問題であると思われる.
今回,日本で特例承認されたレムデシビルに対して,WHOは2020年11月,新型コロナウイルスの治療にレムデシビルを使用しないよう推奨している.このレムデシビルの前駆物質であるGS-441524 MUTIANは猫伝染性腹膜炎の治療薬である.猫伝染性腹膜炎の原因はコロナウイルスである.猫伝染性腹膜炎のコロナウイルスとSars-cov2は別物であるが,Sars-cov2はヒトからネコ,ネコからネコへの感染の可能性を示す報告が既にある.今後Sars-cov2の感染源にペットが含まれるようになると思われる.人獣共通感染症になると根絶は無理となる.ネコの体内でも変異株が生じるようになるとインフルエンザと似たような事になる.インフルエンザウイルスはカモからニワトリ,ブタを経て,ヒトへと感染するが,豚の体内で変化してヒトに感染しやすくなる.
やはり,治療薬を早々に準備する必要があると考えられる. -
ライン LINEのセキュリティに問題があること,つまり,韓国,中国に個人情報が漏れている可能性がニュースになっています.
比較的安全なラインの代替アプリとして,シグナル Signalがあります.私は暫く前から,Signalも使っています.
私に連絡を取る手段にラインを利用している方で,ラインを使うことに不安を感じている場合は,Signalでも可能です.
Signalをインストール後に,ペンアイコンをタップします。
する,連絡先(アドレス帳)の中で、Signalをインストールしている人が見つかります.たぶんあなたのスマホに私のアイコンがあると思います.
現在はこの建物の写真がアイコンになっています.
-
コロナウイルスRNAワクチンの構造
RNAワクチンはどういう作りになっているのでしょうか? DRUGBANK の Pfizer-BioNTech Covid-19 Vaccineを見ると
Pfizer-BioNTech COVID-19ワクチンは、BNT162b2とも呼ばれ、mRNAベースのワクチンで,Tozinameran トジナメランというヌクレオシド改変されたRNAワクチン nucleoside modified mRNA (modRNA)である.RNAはSARS-CoV-2のスパイクタンパクの完全長のタンパク配列をコードしているとのこと.ちょっと物足りない.
英語版のWikipediaの Pfizer-BioNTech COVID-19 vaccine と
Reverse Engineering the source code of the BioNTech/Pfizer SARS-CoV-2 Vaccine
を参考にすると
ワクチンのmodRNA配列は4,284ヌクレオチドの長さで,次のような構造をしているらしい.
1.ヒトアルファグロビンの配列に由来する非翻訳領域の5’キャップ構造.
これにより,細胞内の人のmRNAとして認識され,翻訳の始まり部分を示します.
2.シグナルペプチド(塩基55〜102).
シグナルペプチドとはS glycoprotein signal peptideで,できあがったタンパクが何処に行けば良いかを示しているタグのようなもので,今回は,細胞内から小胞体を経由して細胞外に出るようにそのタグには書かれていることになる.
3.プロリン置換部2カ所(K986PおよびV987P、「2P」と言われている).
これはスパイクタンパクの膜融合部分の変更である.今回のワクチンタンパクは細胞外に放出される様に設計されているので,スパイクタンパクの根元の部分を上手く変更しないとできたタンパクが壊れたり,細胞膜にくっついたりしてしまう.そこでがスパイクが安定した構造となり、膜への融合力が低下し、発現量を増加させ、中和抗体産生への刺激が強くなるように変更してある.この変更が有効であることはSARS-CoV-1 や MERS のスパイク構造の研究で2017年に分かったことらしい.
4.SARS-CoV-2の完全長スパイクタンパクのコドン最適化遺伝子(塩基103-3879). 元のウイルスはUAA終止コドンを使用し、ワクチンは2つのUGA終止コドンを使用している.
5.3’非翻訳領域(塩基3880〜4174):タンパク質発現とmRNAの安定性を高めるためにAESとmtRNR1から選択された組み合わせ.
AESとは”Amino-terminal enhancer of split”という遺伝子らしい.
mtRNR1はMitochondrially encoded 12S ribosomal RNA ,12S rRNAと略される.
6.ポリ(A)テール(30個のアデノシン残基、10ヌクレオチドのリンカー配列、および70個のアデノシン残基を含む)
以上
良くできているように感じた.
Amino-terminal enhancer of splitという遺伝子の働きは翻訳調節に関係しているということであるが,具体的にはよく分からなかった.
このmRNAワクチンはlipid nanoparticles(脂質ナノ粒子)の中に入れられて,筋肉注射される.lipid nanoparticlesは実験的にはよく使われてきたが,人への使用が認可されたのは2018年で,OnpattroというsiRNA drugで使用された.
脂質粒子は細胞間を流れながら,細胞の脂質膜と融合して,細胞内に入り込むと思われる.
そして,細胞質内でスパイクタンパクを作らせ,分泌タンパクとして,小胞体から細胞外に放出されることになる.細胞膜表面にスパイクタンパクを作らせるものではないので,既存の身体の細胞に対する交差免疫応答が生じる可能性は低いと思う.
通常コロナ肺炎は,肺の細胞にとりつき,まず,ここで増殖が起きるが,ファイザーのワクチンは,注射部位を中心に脂質ナノ粒子が流れていった先のどの細胞でもスパイクタンパクを作る事になる.新型コロナワクチンの接種を受けた女性では,マンモグラフィーでの診断に影響するほどリンパ節腫脹が見られるらしいが,ワクチンが分布した身体の細胞が様々な場所で抗原タンパクを作るからであろう.
不活化ワクチンや組み替えタンパクワクチンは,タンパクを接種するので,接種されるタンパク量はどの人にも一定である.一方,mRNAワクチンやDNAワクチンは核酸を接種し,それが各自の身体の中でタンパク抗原を作ることになる.タンパクの産生量は,接種された核酸ワクチンの量にある程度比例するだろうが,その産生量は多い人や少ない人がでてくる.タンパク産生量が少ない人でも十分な抗原量になるようにワクチンの量を設定すると,予想外に多くの抗原が短期間に産生されてしまう人が出るのではないかと予想する.
ファイザーとモデルナのワクチンは共に90%以上の有効性があるとされているが,これが事実であれば,対象となったコロナウイルスのスパイクタンパクに対して,高い抗原感作が生じていると考えられる.ところが,コロナウイルスの抗原であるスパイクタンパクが変異した場合,現在のmRNAワクチンで誘導された抗体は不完全な効き方になる可能性がある.不完全な効き方とは,ウイルスの感染力を失わせる事ができないにも拘わらず,ウイルスに結合する能力が残っている状態である.この時,抗体依存性免疫増強(Antibody-Dependent Enhancement:ADE)が生じる.抗体依存性免疫増強は現在では抗体依存性感染増強と言われている.菊池中央病院の中川義久先生の 抗体依存性免疫増強とは が分かりやすい.
人は徐々に多くのテクノロジーを手に入れ,それを利用するようになる.今回のワクチンの製造方法も新しいテクノロジーとして社会に定着していくようになると思う.しかし,ワクチンに限らず,その方法が良い方法で予想しなかったような負の面を持っていないかどうかが分かるには時間がかかるのも事実である. -
今回のコロナウイルス感染症を引き起こすウイルスはSARS-CoV-2であり,感染症は新型コロナウイルス感染症 (COVID-19) と命名されている.
その予防のためのワクチンはNHKのサイト(2020年12月8日 22時59分)やビジネスインサイダーのサイトに掲載ある.
ビジネスインサイダーのサイト(https://www.businessinsider.jp/post-223800)から,引用させていただくと以下のようになる.
弱毒生ワクチン
実用化事例:麻疹、風疹、BCGなど
新型コロナ用に開発中:コーダジェニックス社(米国)
不活化ワクチン
実用化事例:インフルエンザ、日本脳炎、ポリオなど
新型コロナ用に開発中: KMバイオロジクス(日本)、シノバック、シノファーム社(中国)など
組換えタンパク質ワクチン
ウイルスの構造の一部(タンパク質)を培養細胞や酵母を使って生産
実用化事例:B型肝炎、百日咳、破傷風など
新型コロナで開発中:塩野義製薬(日本)、ノヴァヴァックス社(米国)、サノフィ(仏国)など
ウイルス様粒子ワクチン
酵母などにウイルスの「殻」となるタンパク質だけを作らせ、遺伝子をもたない “ウイルス殻”を投与
実用化事例:HPVワクチン(いわゆる子宮頸がんワクチン)など
新型コロナで開発中:SpyBiotech社(英国)など
ウイルスベクターワクチン
無害なウイルス(アデノウイルスやセンダイウイルス)を新型コロナウイルスの遺伝子を運ぶ「運び屋(ベクター)」として利用する手法。
ウイルスとともに体内に運ばれた遺伝子からコロナウイルスのタンパク質が作られる
新型コロナで開発中:IDファーマ(日本)、アストラゼネカ社(英国)、ヤンセンファーマ社(ベルギー)、ガマレヤ疫学・微生物学研究所(ロシア)など
DNAワクチンは
新型コロナウイルスの遺伝子を含むDNAを直接投与し、体内で新型コロナウイルスのタンパク質を作らせる
ヒトの体内で適量なタンパク質を作れるか、また体内にDNAが残存する影響が不安視されている。
新型コロナで開発中:アンジェス社(日本)、ザイダスカディラ社(インド)など
RNAワクチン
ワクチンとして注入するときには脂質などでコーティングする必要がある
新型コロナで開発中の企業:第一三共(日本)、ファイザー社(米国)、モデルナ社(米国)など
現在最も使われているファイザーのワクチンやモデルナのワクチンはRNAワクチンである.中国で認可されているワクチンは,シノファームとシノバックのものであるが,これらは不活化ワクチンということらしい.
日本では,早い順に,アンジェスが作っているDNAワクチン,塩野義の遺伝子組み換えタンパクワクチン,KMバイオロジクスの不活化ワクチンが臨床試験に入っている.
DNA,RNAワクチンは早く作れ,不活化ワクチンは製造に時間がかかると言われているが,日本の3社の臨床試験の時期を見ればその通りである.中国のシノファームのワクチン接種は2020年の7月から医療関係者や感染リスクの高い人を対象にコロナワクチンの緊急接種プログラムを開始し,一般向けにも2020年12月31日から使用承認している.とても早い. -
今般,世界中の製薬会社がワクチン製造で競争する中,真っ先に世界規模での生産を立ち上げたのは,人体にRNAやDNAを打ち込むワクチンである.DNAやRNAは遺伝子の元である.ヒトやほ乳類を含む細菌までの生物は遺伝子としてDNAを持ち,身体の構造物や酵素は,DNA→RNA→タンパク質と情報を移して,生活している.この流れは,セントラルドグマと呼ばれる概念で,DNAの構造が決定されてからずっと信じられてきた.生物学の中心となる考え方とされていたのである.ところが,ウイルスの研究が進むと,遺伝子情報(ゲノム)としてRNAをもつウイルスが発見された.RNAゲノムを持つウイルス(RNAウイルス)の中には,自分のゲノムをヒトや動物の細胞のDNAに写し戻す逆転写酵素を持つものがあることも分かってきた.これをレトロウイルスという.エイズの免疫不全ウイルスはレトロウイルスである.コロナウイルスは一本鎖のRNAを持ち,そのゲノムRNAはそのままメッセンジャーRNA(mRNA:タンパク質の鋳型)として機能できるプラス鎖である.コロナウイルスは逆転写酵素は持っていない.
レトロウイルスは,感染した細胞(宿主細胞)内で自分のRNAをDNAに写し変え(転写し)て宿主細胞のDNAに組み込む.動物とレトロウイルスの遺伝子は互いに行ったり来たりしながら生物として進化してきた.私達の細胞ゲノムは,ウイルス由来のDNA配列が沢山含まれている.多くはガラクタのような配列であると考えられてきたが,それらがある時,遺伝子として働き始めたり,タンパクにまでは翻訳されないが,RNAとして他の遺伝子の発現に影響したり調整したりしていることが分かってきた(RNA干渉,microRNAなど).そして,レトロウイルスは宿主細胞の遺伝子配列にウイルス遺伝子を組み込んでしまうために,癌を発生させることも多い.後にラウス肉腫ウイルス(Rous sarcoma virus)と言われるようになる1本鎖RNAゲノムを持つレトロウイルスが始めて発見された腫瘍ウイルスであった.このウイルスはニワトリに肉腫を作るウイルスで,その原因となる遺伝子はv-Srcと呼ばれる.私が学生の頃に読んだ本には,ラウス肉腫ウイルスの発がんの本体はチロシンキナーゼである,と書かれていたと記憶している.Srcはタンパク質分子のチロシン残基をリン酸化するチロシンキナーゼという酵素の遺伝子である.この後,肉腫を持たない正常なニワトリにもv-Srcと似た配列の遺伝子があり,こちらはc-Srcといわれる.c-Srcは通常,細胞活性,細胞生存,細胞増殖,血管新生や細胞移動など,正常に個体が生きるために必要な機能を果たしているが,無秩序な機能亢進は,癌や腫瘍の発生,増殖に大きな役割を持つ.
私達の汗や唾液などにはRNAを分解するリボヌクレアーゼ(RNAase)が含まれている.血漿中にも高いRNAase活性がある.RNAaseはあらゆる生物が作っており,オートクレーブ処理でも完全に失活させることはできない.実験でRNAを抽出する時は,RNA分解酵素阻害剤の出番である.生物にとって,外界と自己の境界を破って身体に入ってくるDNAやRNAは多くの場合,病原体によりもたらされるので,生物は外来生の核酸を強力に無機能化しようとする.ショウジョウバエの自然免疫を司る受容体(Toll)が発見された後,ヒト(脊椎動物)にも同じ様なものがあることがわかり,これをToll-Like-Receptor;TLRと名付けた.TLRには幾つかの種類があるが,TLR9は細菌やウイルスのDNAに含まれる非メチル化CpGアイランドを認識し,TLR3は一本鎖RNAを認識することが分かっている. このような外来生の核酸はそれ自身が自然免疫を活性化するアジュバントとして作用すると思われる.
体液には強力なRNA分解酵素(リボヌクレアーゼ:RNAase)が含まれているので,普通だったら,注射されたRNAはすぐ分解されるはずであるが,ワクチンのRNAは何らかの方法で分解を免れるようになっていると思われる.
自らのDNA配列を移動させるものに転移因子LINE-1がある.LINE-1はレトロトランスポゾンと呼ばれる配列で、DNA配列をRNAに転写した後、再びDNAに逆転写して別の場所のDNA配列中に戻す.ヒトを含む多くの哺乳動物のゲノムに、RNAウイルスであるボルナウイルス由来の配列が存在するという.レトロウイルスではない通常のRNAウイルスは,DNAになることはないと考えられていた.しかし,宿主ゲノム中のレトロトランスポゾンが、ボルナウイルスの遺伝子をDNAにしているとの報告がある.
そして,コロナウイルスにおいても同じ事が起っている可能性がある.(SARS-CoV-2 RNA reverse-transcribed and integrated into the human genome :https://pubmed.ncbi.nlm.nih.gov/33330870/)
ワクチンとしてのDNAやRNAがゲノムに組み込まれるという証拠はまだないが,証拠がないから大丈夫とは言えない.逆にワクチンとして注射されたDNAやRNAがゲノムに組み込まれることはない,という証拠は全くない.色々な人が「ワクチンがあなたのDNAに入ることはありません.」と発言しているが,証拠は示していない.例えば,今提示したレトロトランスポゾンの働きを考えると,確率はそれほど高く無いだろうが,ワクチンとしての注射されたDNAやRNAが幾つかの細胞のゲノムに組み込まれることがあってもおかしくないと感じる.これまでの発見の歴史を見返すと,そんな事があるのか?!,と言うようなことが次々に発見されてきている.